Search the Site
Create a Site
Read the News
Whats On

Some particularly interesting family lines

On this page are some of the more interesting family lines to people of note or who had particularly interesting stories.

Wareham to Plantagenet

click here
Diagram of my grandfather's links to the Plantagenets, Tudors and Stuart monarchs.

Talbot to Plantagenet

click here
Diagram of my maternal grandmother's links to the Plantagenets, Tudors and Stuart monarchs.

Horler to Plantagenet

click here
Diagram of my maternal grandfather's links to the Plantagenets, Tudors and Stuart monarchs.

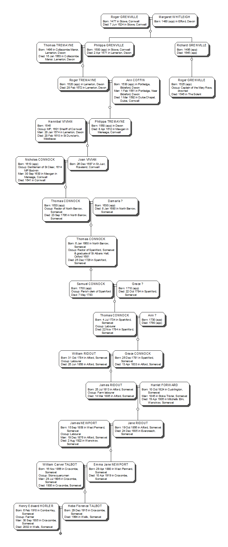
Talbot - Mary Rose

click here
The link between my grandmother Talbot and the captain of the ship the Mary Rose.

Wareham - Stuart Queens

click here
The link between my grandfather and Queen Anne and Queen Mary II.

Wareham - Warham

click here
Our indirect Wareham links to Archbishop Warham who died in 1532.


Graphic version of this page